Validálási útmutató
Az Agrárminisztérium támogatásával 2022. május 1-jén megjelent az MSZ CEN/TS 16800:2022 Útmutató a fizikai-kémiai analitikai módszerek validálásához szabvány magyar nyelvű változata.
 
A szabvány fő célja egy egységes európai megközelítést biztosítani a vegyi anyagok figyelemmel kísérésére alkalmas kémiai módszerek validálásához a mátrixok széles skáláján belül, ami kiterjed a vizek (ideértve az ivóvizet, a felszíni vizet, a felszín alatti vizet, a szennyvizet, a tengervizet) és a szilárd környezeti mátrixok, mint például talaj, iszap, folyékony és szilárd hulladék, üledék és bióta elemzésére.
A módszeralkalmasság igazolása szempontjából a lényeges teljesítményjellemzők a szelektivitás, az érzékenység, a robusztusság, az alkalmazási tartomány és a mérési bizonytalanság, melyek a validálási folyamat eszköztárát alkotják, amelyből a módszer (teljesítmény)jellemzőinek és azok mennyiségi meghatározásának protokollja kiválasztható.
Például, ha egy validált vizsgálati módszer alkalmazási területének kiterjesztését kell vizsgálni, akkor az új alkalmazási terület hozzáadott részeire el kell végezni a teljes validálást.
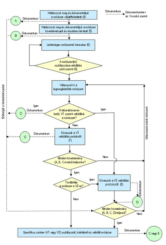
A módszervalidálás folyamatát az alábbi ábra szemlélteti:

 
A szabvány magyar nyelvű változatának elkészítésében részt vett:
László Ildikó, a Fejér Megyei Kormányhivatal Népegészségügyi Főosztály Laboratóriumi Osztálya, Paulik Szabina, az EZÜSTKŐ Mérnöki Környezetvédelmi Szolgáltató Kft. és Filep Zoltán, a Wessling Nemzetközi Kutató és Oktató Központ Közhasznú Nonprofit Kft. képviseletében. Ezúton is köszönjük munkájukat!
Csík Gabriella
2022. május