Nyílt archívumi információs rendszer (OAIS)
2022. március 1-jén az Országos Széchényi Könyvtár támogatásával megjelent magyar nyelven az MSZ ISO 14721:2022 Űradat- és információközvetítő rendszerek. Nyílt archívumi információs rendszer (OAIS). Referenciamodell szabvány.
A digitalizáció, illetve általában az elektronikus dokumentumok világában elengedhetetlenül fontos feladattá vált a folyamatosan termelt gigászi mennyiségű elektronikus és fizikai információ hosszú távú, tartós megőrzése. Az eredetileg űrkutatási adatok tárolására szánt nyílt archívumi információs rendszer (OAIS – Open Archive Information System) szabványa egy olyan elméleti referenciamodellt és keretrendszert ír le, amely alapján a gyakorlatban is létrehozhatók e tevékenységre szánt archívumok. A szabvány többek között meghatározza azokat a fogalmakat, amelyekre a nem archiválással foglalkozó szervezeteknek is szükségük van ahhoz, hogy hatékony résztvevői legyenek a megőrzési folyamatnak. Az OAIS-ben használt „nyílt” kifejezés arra utal, hogy ez a szabvány, illetve az ehhez kapcsolódó releváns szabványok fejlesztése nyílt fórumokon történik.
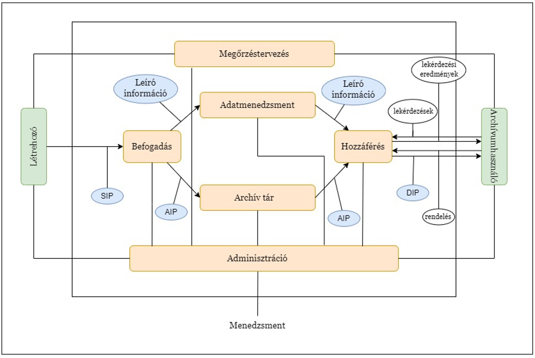
Mi is az a hosszú távú megőrzés és miért fontos? A „hosszú táv” olyan pontosan meg nem határozott időtartam, amely alatt jelentős technológiai változás történik, adatformátumok, sőt műszaki megoldások szűnnek meg és újak jelennek meg, gondoljunk csak a kazetták és optikai lemezek gyors elterjedésére majd eltűnésére néhány évtized alatt, illetve a különböző fájlformátumok gyors változására. A referenciamodellben meghatározott OAIS-archívumnak ilyen változó környezetben kell megőriznie és célközönsége számára szolgáltatnia a digitális vagy fizikai információt. Az OAIS-referenciamodell szerint minden egyes megőrzendő adathoz (vagyis – a szabvány fogalommeghatározása szerint – tartalom típusú adatobjektumhoz) úgynevezett reprezentációs információt kell csatolni. Utóbbi írja le azt, hogy az adat értelmezéséhez milyen további információ szükséges (pl. a nyelv, az információhordozó, a fájlformátum sajátosságai említhetők, illetve minden olyan apró információ, amely a fájl bitszintű értelmezéséhez és esetleges futtatásához szükséges). Egy CD-ROM-on tárolt információ reprezentációs információjaként kell tehát leírni, hogy mi az a CD-ROM, és mi szükséges annak használatához. A két információtípus együttesét nevezi a szabvány tartalom típusú információnak. Ennek és az OAIS-archívum működése szempontjából elengedhetetlen megőrzést leíró információnak a fogalmi konténerét nevezzük információs csomagnak, amelyből funkció szerint három típust különböztet meg az OAIS-referenciamodell: az átadási információs csomag (SIP) az információ létrehozója és az OAIS-archívum között született átadási megállapodás végterméke, tehát ebben a formátumban kerül be az információ az archívumba, ahol végül ezeket átalakítják megőrzési információs csomaggá (AIP). A hosszú távon megőrzött AIP-ok közül az archívumhasználók igényei szerint alakíthatók ki a szolgáltatható disszeminációs információs csomagok (DIP).

Az OAIS esetében alkalmazott információtípusokon túlmenően a referenciamodell meghatározza még az archívum esetében felmerülő szerepeket (létrehozó, menedzsment, archívumhasználó), a megőrzött tartalmak visszakeresésére szolgáló segédeszközöket, valamint az OAIS-archívummal szemben támasztott általános követelményeket, illetve az OAIS-archívumok együttműködésének jellegzetességeit. Az OAIS-archívum elméleti működését funkcionális területekre (befogadás, adatmenedzsment, archív tár, adminisztráció, hozzáférés) bontva ismerteti, illetve kitér az adathordozók, -formátumok és -reprezentációk közötti digitális migrációra (pl. a megőrzött információ formátumának vagy adathordozójának lecserélésére) épülő információmegőrzés kihívásaira is.
Az eredetileg az ezredforduló tájékán megjelent, űrkutatási területre szánt ajánlás 2012-ben változtatások nélkül vált ISO-szabvánnyá. Honosítása azzal a nem titkolt céllal történt, hogy egységes terminológiai kiindulópontként szolgáljon a hazai közgyűjtemények számára a hosszú távú megőrzést érintő tevékenységük során. Az űrkutatási célú eredet figyelembevételével elmondhatjuk, hogy a szabvány nyelvezete bizony nem egyszerű, ezért az MSZT a Nemzeti előszóban értelmezési segédlettel szolgál a szabvány olvasásához, amelyet kiegészít a honosítás során alkalmazott változtatások listája, illetve a fogalmak magyar ábécé betűrendes felsorolása.
Bódog András
2022. március